Exact Chemical Master Equation Solver¤
For finite state spaces, the Chemical Master Equation can be solved exactly via matrix exponentiation:
where \(Q\) is the generator (rate) matrix. This gives the exact probability distribution over states, which we can compare to stochastic simulations.
import jax
import jax.numpy as jnp
import jumpax as jx
import matplotlib.pyplot as plt
from matplotlib import cm
Birth-Death Process¤
Consider a simple birth-death process with:
-
Birth: \(\emptyset \xrightarrow{\lambda} X\) with rate \(\lambda\)
-
Death: \(X \xrightarrow{\mu} \emptyset\) with rate \(\mu \cdot n\)
where \(n\) is the current population.
lam, mu = 5.0, 0.5
# Reactants: birth needs nothing (0), death needs 1 particle
# Net change: birth +1, death -1
reactants = jnp.array([[0], [1]])
net_stoich = jnp.array([[1], [-1]])
rates = jnp.array([lam, mu])
problem = jx.MassActionJump(reactants, net_stoich, rates=rates)
Build Generator Matrix¤
We truncate the state space to \(n \in \{0, 1, ..., N_{max}\}\) and build the generator matrix.
max_counts = jnp.array([50])
Q, cme_state = jx.build_generator(problem, max_counts)
print(f"State space size: {Q.shape[0]}")
print(f"States shape: {cme_state.states.shape}")
print(f"Q matrix shape: {Q.shape}")
State space size: 51
States shape: (51, 1)
Q matrix shape: (51, 51)
plt.figure(figsize=(5, 4))
plt.imshow(Q, cmap="magma", vmin=-15, vmax=15)
plt.colorbar(label="Rate")
plt.xlabel("To state")
plt.ylabel("From state")
plt.title("Generator matrix Q")
plt.show()

Solve the CME¤
Starting from \(n=0\), compute the probability distribution at various times.
# Initial distribution: start at n=0 with probability 1
p0 = jnp.zeros(Q.shape[0])
p0 = p0.at[0].set(1.0)
times = jnp.array([0.5, 1.0, 2.0, 5.0, 10.0])
distributions = jax.jit(jax.vmap(lambda t: jx.solve_cme(Q, p0, t)))(times)
plt.figure(figsize=(10, 6))
colors = cm.viridis(jnp.linspace(0, 1, len(times)))
for i, (t, p) in enumerate(zip(times, distributions)):
states = cme_state.states[:, 0]
plt.bar(states, p, alpha=0.6, label=f"t={t:.1f}", color=colors[i], width=0.8)
plt.xlim(-1, 30)
plt.xlabel("Population n")
plt.ylabel("P(n, t)")
plt.title("Exact probability distribution evolution")
plt.legend()
plt.show()

Compare to SSA Simulations¤
n_samples = 2000
t_final = 5.0
@jax.jit
@jax.vmap
def run_ssa(key):
sol = jx.solve(
problem,
jx.SSA(),
jx.Save(states=True),
jnp.array([0]),
t0=0.0,
t1=t_final,
args=None,
key=key,
)
final_idx = sol.stats["num_steps"] - 1
return sol.us[final_idx, 0]
key = jax.random.key(0)
final_states = run_ssa(jax.random.split(key, n_samples))
p_exact = jx.solve_cme(Q, p0, t_final)
max_n = 30
bins = jnp.arange(max_n + 2) - 0.5
hist, _ = jnp.histogram(final_states, bins=bins, density=True)
plt.figure(figsize=(10, 6))
plt.bar(jnp.arange(max_n + 1), hist, alpha=0.6, label="SSA", width=0.8)
plt.plot(
jnp.arange(max_n + 1), p_exact[: max_n + 1], "ko-", label="Exact CME", markersize=4
)
plt.xlabel("Population n")
plt.ylabel("P(n)")
plt.title(f"Distribution at t={t_final}: Exact vs SSA")
plt.legend()
plt.show()

Two-Species: Simple Gene Expression¤
(claude suggested this idea, so I apologize to any biologists if this is woefully incorrect)
Model with mRNA (M) and protein (P):
-
Transcription: \(\emptyset \xrightarrow{k_m} M\)
-
Translation: \(M \xrightarrow{k_p} M + P\)
-
mRNA decay: \(M \xrightarrow{\gamma_m} \emptyset\)
-
Protein decay: \(P \xrightarrow{\gamma_p} \emptyset\)
k_m, k_p = 2.0, 5.0 # transcription, translation rates
gamma_m, gamma_p = 1.0, 0.5 # decay rates
# Reactions:
# 1. transcription: 0 -> M
# 2. translation: M -> M + P (M catalyzes P production)
# 3. mRNA decay: M -> 0
# 4. protein decay: P -> 0
reactants_gene = jnp.array(
[
[0, 0], # transcription: needs nothing
[1, 0], # translation: needs 1 M
[1, 0], # mRNA decay: needs 1 M
[0, 1], # protein decay: needs 1 P
]
)
net_stoich_gene = jnp.array(
[
[1, 0], # transcription: +1 M
[0, 1], # translation: +1 P (M unchanged)
[-1, 0], # mRNA decay: -1 M
[0, -1], # protein decay: -1 P
]
)
rates_gene = jnp.array([k_m, k_p, gamma_m, gamma_p])
gene_problem = jx.MassActionJump(reactants_gene, net_stoich_gene, rates=rates_gene)
max_counts_gene = jnp.array([8, 40])
Q_gene, cme_gene = jx.build_generator(gene_problem, max_counts_gene)
print(
f"State space size: {Q_gene.shape[0]} ({max_counts_gene[0]} x {max_counts_gene[1]})"
)
State space size: 369 (8 x 40)
# Initial distribution: M=0, P=0
p0_gene = jnp.zeros(Q_gene.shape[0])
p0_gene = p0_gene.at[0].set(1.0)
# Solve at steady state
t_ss = 20.0
p_ss = jax.jit(jx.solve_cme)(Q_gene, p0_gene, t_ss)
n_m = max_counts_gene[0] + 1
n_p = max_counts_gene[1] + 1
p_2d = p_ss.reshape(n_m, n_p)
plt.figure(figsize=(6, 4))
plt.imshow(p_2d.T, origin="lower", aspect="auto", cmap="magma")
plt.colorbar(label="P(M, P)")
plt.xlabel("mRNA count M")
plt.ylabel("Protein count P")
plt.title(f"Joint steady-state distribution (t={t_ss})")
plt.show()

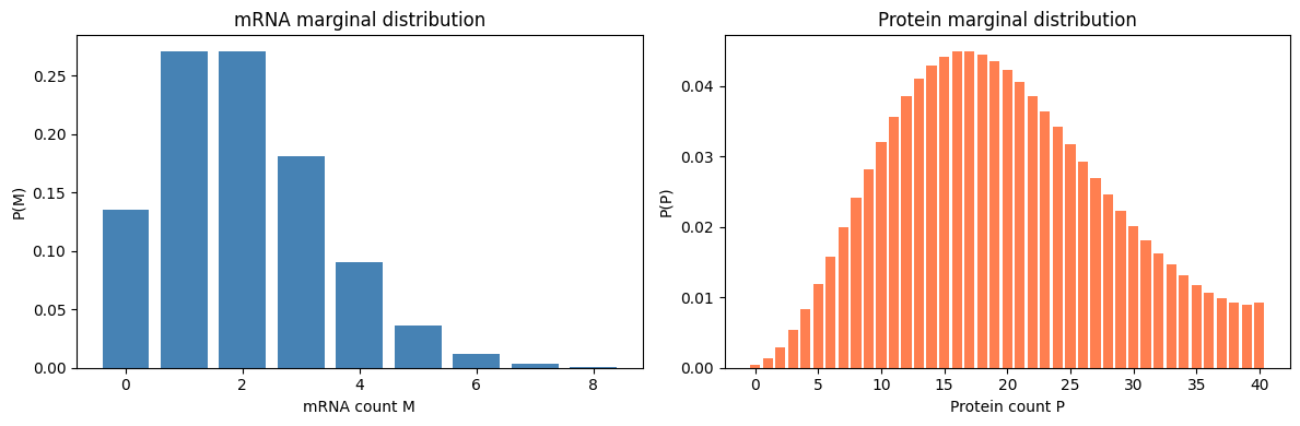
p_m = jx.marginal_distribution(p_ss, cme_gene, species=0)
p_p = jx.marginal_distribution(p_ss, cme_gene, species=1)
fig, axes = plt.subplots(1, 2, figsize=(12, 4))
axes[0].bar(jnp.arange(n_m), p_m, color="steelblue")
axes[0].set_xlabel("mRNA count M")
axes[0].set_ylabel("P(M)")
axes[0].set_title("mRNA marginal distribution")
axes[1].bar(jnp.arange(n_p), p_p, color="coral")
axes[1].set_xlabel("Protein count P")
axes[1].set_ylabel("P(P)")
axes[1].set_title("Protein marginal distribution")
plt.tight_layout()
plt.show()

Time Evolution of Means¤
Track how expected counts evolve over time.
ts_gene = jnp.linspace(0, 20, 50)
ps_gene = jax.vmap(lambda t: jx.solve_cme(Q_gene, p0_gene, t))(ts_gene)
# Compute expected values E[M] and E[P] at each time
def expected_counts(p):
return jnp.sum(p[:, None] * cme_gene.states, axis=0)
means = jax.jit(jax.vmap(expected_counts))(ps_gene)
plt.figure(figsize=(7, 4))
plt.plot(ts_gene, means[:, 0], "b-", linewidth=2, label="E[mRNA]")
plt.plot(ts_gene, means[:, 1], "r-", linewidth=2, label="E[protein]")
# Analytical steady states for comparison
m_ss = k_m / gamma_m
p_ss_analytical = k_m * k_p / (gamma_m * gamma_p)
plt.axhline(m_ss, color="b", linestyle="--", alpha=0.5, label="M steady state")
plt.axhline(
p_ss_analytical, color="r", linestyle="--", alpha=0.5, label="P steady state"
)
plt.xlabel("Time t")
plt.ylabel("Expected count")
plt.title("Expected counts over time (exact CME)")
plt.legend()
plt.show()
